GB/T 39108-2020 消费品安全 危害识别 情景模拟法
- 发表时间:2023-03-12
- 来源:共立欧宝网页版登录入口
- 人气:
1 范围
本标准规定了运用情景模拟法进行消费品安全危害识别的一般流程和基本要求、模拟场景设计、执行测评、数据收集和结果分析。
本标准适用于消费品安全各相关方在消费品的设计、生产、使用(包括维修)阶段开展危害识别。
2 规范性引用文件
下列文件对于本文件的应用是必不可少的。凡是注日期的引用文件,仅注日期的版本适用于本文件。凡是不注日期的引用文件,其最新版本(包括所有的修改单)适用于本文件。
GB/T 38259-2019 信息技术 虚拟现实头戴式显示设备通用规范
3 术语和定义
下列术语和定义适用于本文件。
3.1
消费品 consumer product
主要但不限于为个人使用而设计、生产的产品,包括产品的组件、零部件、附件、使用说明和包装。
[GB/T 35248-2017,定义2.2]
3.2
消费品安全 consumer product safety
消费品免除了不可接受风险的状态。
[GB/T 28803-2012,定义3.4]
3.3
伤害 injury
对人体健康或财产的损害。
注:改写GB/T 20002.4-2015,定义3.1。
3.4
危害(源)hazard
可能导致伤害(3.3)的潜在根源。
[GB/T 20002.4-2015,定义3.2]
3.5
危害识别 hazard identification
发现、列举和描述风险要素的过程。
[GB/T 28803-2012,定义3.7]
3.6
情景模拟法 scenario simulation method
运用虚拟现实或实物场景的形式,模拟与实际情况相似的情景,进行相关测试和分析的方法。
3.7
虚拟现实 virtual reality;VR
以计算机技术为核心,生成与一定范围真实环境在视、听、触感等方面近似的数字化环境,用户借助必要的装备与其进行交互,可获得亲临对应真实环境的感受和体验。
4 一般流程和基本要求
4.1 流程概述
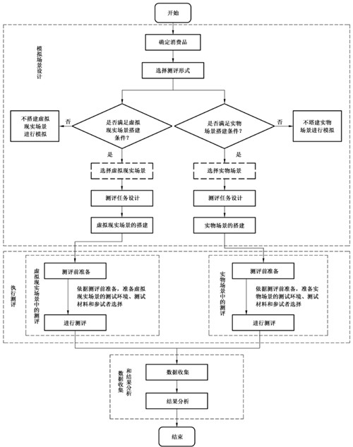
情景模拟法的测评形式可分为虚拟现实场景和实物场景,一般流程包括模拟场景设计、执行测评、数据收集和结果分析(见图1):
a)模拟场景设计:确定需要测评的消费品,根据判断条件选择测评形式(选一或二者结合),设计参试者在测评中需要完成的任务,搭建场景;
b)执行测评:测评环境准备、测评材料准备、参试者的选择和进行测评;
c)数据收集和结果分析。其中,数据收集包括主观数据和客观数据收集。基于情景模拟法的测评示例参见附录A。

注:如两个场景条件均满足,选择其一,或两种形式皆采用。
图1 情景模拟法的一般流程
以上为标准部分内容,如需看标准全文,请到相关授权网站购买标准正版。
- 2023-08-22欧宝网页版登录入口维修保养记录
- 2023-08-22欧宝网页版登录入口设施维修维护
- 2023-08-19欧宝网页版登录入口水池维修
- 2023-08-19欧宝网页版登录入口水炮维修
- 2023-08-19欧宝网页版登录入口线路维修
- 2023-08-19欧宝网页版登录入口维保服务系统
- 2023-08-19欧宝网页版登录入口主机维修维保大全
- 2023-08-19欧宝网页版登录入口维保作用
- 2023-08-18欧宝网页版登录入口维保工作联系单
- 2023-08-18欧宝网页版登录入口维保每年都要做吗
- 2023-08-18 欧宝网页版登录入口维保技术服务
- 2023-08-18欧宝网页版登录入口主板维修
- 2023-08-18欧宝网页版登录入口维保软件
- 2023-08-18欧宝网页版登录入口维保规章制度
- 2023-08-17欧宝网页版登录入口检测和维保
- 2023-08-17欧宝网页版登录入口维保检查
-
IG541混合气体灭火系统
IG541混合气体灭火系统:IG-541灭火系统采用的IG-541混合气体灭火剂是由大气层中的氮气(N2)、氩气(Ar)和二氧化碳(CO2)三种气体分别以52%、40%、8%的比例混合而成的一种灭火剂 -
二氧化碳气体灭火系统
二氧化碳气体灭火系统:二氧化碳气体灭火系统由瓶架、灭火剂瓶组、泄漏检测装置、容器阀、金属软管、单向阀(灭火剂管)、集流管、安全泄漏装置、选择阀、信号反馈装置、灭火剂输送管、喷嘴、驱动气体瓶组、电磁驱动 -
七氟丙烷灭火系统
七氟丙烷(HFC—227ea)灭火系统是一种高效能的灭火设备,其灭火剂HFC—ea是一种无色、无味、低毒性、绝缘性好、无二次污染的气体,对大气臭氧层的耗损潜能值(ODP)为零,是卤代烷1211、130 -
手提式干粉灭火器
手提式干粉灭火器适灭火时,可手提或肩扛灭火器快速奔赴火场,在距燃烧处5米左右,放下灭火器。如在室外,应选择在上风方向喷射。使用的干粉灭火器若是外挂式储压式的,操作者应一手紧握喷枪、另一手提起储气瓶上的


